六大蓝领职业收入对比!网约车司机月均收入7623元位居第二 留任意愿最高 !
9月8日消息,近日,中国新就业形态研究中心发布最新研究成果——《城市出行的就业韧性:网约车司机就业图景与职业表现(2025)》报告。
报告显示,网约车司机月均收入7623元,在六类蓝领职业中(网约车司机、外卖员、货车司机、快递员、制造业普工、建筑工)位列第二。
一线城市日均上线时间大于等于8小时的网约车司机平均收入为11557.1元。相比其他蓝领职业,网约车司机的收入满意度较高。

网约车工作工时弹性高,司机可以依据个人与家庭需求自由上线或休息。50.3%的网约车司机认为自己“工作时间长”,这一比例在外卖员、货车司机和建筑工分别为68.7%、70.27%、85.1%。
绩效与认可方面,77.7%的司机反馈可以通过透明账单了解收入及抽成比例。比较而言,仅24.23%的货车司机对运费有信心,75.77%的司机担心货主拖欠运费。
成长与职业机会方面,网约车司机安全培训覆盖率高达95%,继续从事意愿也达到最高(75.7%);外卖员培训率82.3%,留任意愿68.4%;货车司机与建筑工的培训覆盖率仅65.22%和71.5%,对应的留任意愿则降至50.29%与46.8%。

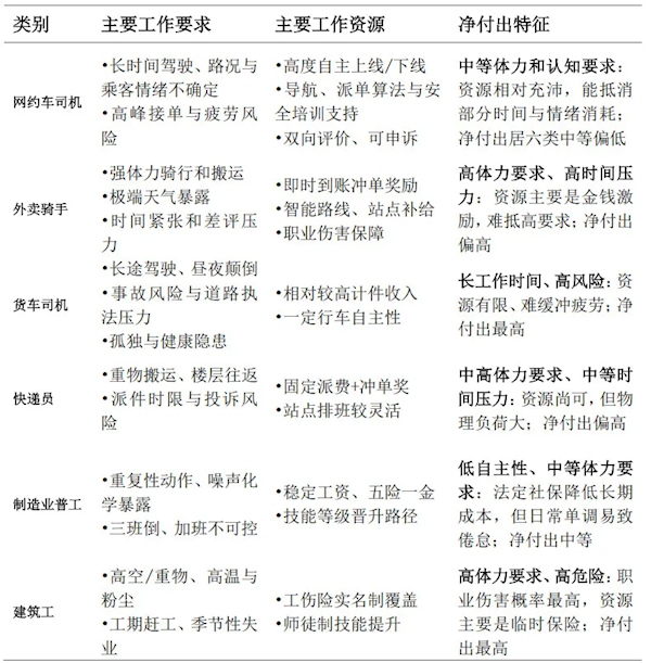
报告还比较了不同蓝领岗位的净付出,即工作要求与工作资源的比较。工作要求越高、工作资源越少,则该职业的净付出越重。
总体而言,网约车司机的净付出属于中等偏低水平。

版权声明
部分文章来自互联网,版权归原作者所有,文章内容仅代表作者观点,不代表本站立场,本平台仅提供信息存储服务。
上一篇:
育儿补贴来了 微信申领教程一览 ! 下一篇:
男子开假法拉利F1赛车高速路上飙车 结果被抓 !
相关文章
- EA官宣《战地风云 6》“REDSEC”大逃杀游戏模式,明天正式上线
- 消息称苹果 20 周年款 iPhone 将配自研传感器
- 因对运营商施加“霸王条款”,苹果在法国被罚 4800 万欧元
- 消息称大疆 Neo 2 无人机起售价 229 美元,畅飞套装 449 美元
- 联想旗下摩托罗拉“卷轴拉伸屏”智能手表专利曝光
- 自动驾驶企业小马智行今起招股,拟下周于港交所挂牌上市
- CounterPoint 称 2025 国产旗舰手机卷出差异化
- 2025Q3 中国学习平板市场全渠道销量 180.6 万台,同比增长 3.5%
- 美国能源部与AMD合作投资10亿美元建造超级计算机
- 反转?投行TD Cowen坚称:苹果并未削减iPhone Air产量
作者文章
- EA官宣《战地风云 6》“REDSEC”大逃杀游戏模式,明天正式上线 2025-10-28 19:39
- 消息称苹果 20 周年款 iPhone 将配自研传感器 2025-10-28 19:38
- 因对运营商施加“霸王条款”,苹果在法国被罚 4800 万欧元 2025-10-28 19:37
- 消息称大疆 Neo 2 无人机起售价 229 美元,畅飞套装 449 美元 2025-10-28 19:36
- 联想旗下摩托罗拉“卷轴拉伸屏”智能手表专利曝光 2025-10-28 19:34
热门
- 1 “亚洲第一长洞”贵州双河洞已发现52具大熊猫化石 近日,贵州绥阳双河洞第24次国际洞穴科学考察成果发布会在双河洞国家地质公园举行。在本次科考中,科研人员新发现6具大熊猫化石,目前,双河洞已发现52具大熊猫化石,成为全球发现大熊猫化石数量最多的地方。...
- 2 澎湃OS 3正式版:小米15/REDMI K80系列率先升级,你升级了吗? 就在刚刚,小米正式打响了澎湃OS 3大规模普及的“第一枪”,官方宣布澎湃OS 3正式版首批推送已全面开启。覆盖机型包括炙手可热的小米15全系(小米15、小米15 Pro、小米15S Pro、小米15 Ultra)以及性能旗舰REDMI K8...
- 3 华为鸿蒙 HarmonyOS 6.0.0.108 SP2 Developer 版本推送 10 月 20 日消息,华为鸿蒙 HarmonyOS 6.0.0.108 SP2 Developer 版本今日开启推送,系统包大小约 1.64GB,覆盖 Mate 70 / 60 、Pura 80 / 70 等系列机型。据介绍,本次更新优...
- 4 因“语音通话表现不符宣传”,苹果旗下 Beats 耳机面临集体诉讼 IT之家 10 月 25 日消息,苹果旗下的 Beats 无线耳机产品近期因“语音通话表现不符宣传”而卷入一场“潜在的集体诉讼”, 该诉讼于今年 8 月在加利福尼亚州提交,原告指控苹果旗下 Beats Fit Pro、Beats Solo...
- 5 手机周边份额再次出炉:小米第二,华为仅排第四! 随着双11的临近,手机市场中的战火愈演愈烈,甚至可以说每年的手机市场就像一场没有硝烟的战争。但是,每次有媒体统计市场份额的时候,可以很清晰看出厂商之间的差异化。就在最近,W41(10月6日至10月12日)的国内手机市场份额数据新鲜出炉,结果...
- 6 刘思慕透露《热血无赖》真人电影剧本完成,即将开拍 10 月 20 日消息,演员刘思慕昨天在 X 平台发文,透露《热血无赖》游戏改编真人电影的最新动向。刘思慕表示,他们团队已经完成了《热血无赖》真人电影的剧本,为了庆祝他特意放出自家的“懒狗”(与游戏英语“sleeping dogs”双关)...
- 7 团魂!梁靖崑3-2大逆转日本队激动落泪,王楚钦摸大胖脑袋一脸慈祥 10月15日消息,10月15日,2025年乒乓球亚锦赛男团半决赛,由王楚钦、梁靖崑、林诗栋组成的中国队,让2追3以3-2逆转战胜日本队,成功晋级决赛!当梁靖崑最后决胜盘反败为胜之后,忍不住激动落泪,而王楚钦赶紧上前摸了摸大胖的头,表示安抚。...
- 8 中核集团AI重现杨振宁邓稼先最后一次会面:二人挥手那一刻 泪目了! 10月19日消息,昨日,著名物理学家、诺贝尔物理学奖获得者、中国科学院院士、清华大学教授、清华大学高等研究院名誉院长杨振宁先生,因病在北京逝世,享年103岁。随后,中国核工业集团用AI重现了杨振宁与邓稼先最后一次会面,并配文:跨越时空,再赴...
- 9 厦门奇异天象引热议 有博主拍到“奥特曼现身” 网友推测了三种说法 ! 10月17日消息,据媒体报道,近日,有厦门网友在社交平台发布了一段视频,声称在夜空中拍摄到了“奥特曼”身影,这段视频迅速引发网友热议。从网友发布的画面中可以看到,漆黑天幕中确实浮现出一个酷似奥特曼侧脸的发光轮廓,眼部位置还隐隐闪烁着光芒。针...
- 10 消息称海尔探索推动工业互联网平台卡奥斯明年在港 IPO 10 月 21 日消息,彭博社今日援引不愿透露姓名的知情人士消息报道称,海尔正就其工业互联网平台卡奥斯 COSMOPlat 明年可能在香港市场 IPO 一事与中金公司和汇丰银行进行接触。报道称海尔可能寻求通过卡奥斯的 IPO 筹集约 5...
最新文章
- EA官宣《战地风云 6》“REDSEC”大逃杀游戏模式,明天正式上线 2025-10-28 19:39
- 消息称苹果 20 周年款 iPhone 将配自研传感器 2025-10-28 19:38
- 因对运营商施加“霸王条款”,苹果在法国被罚 4800 万欧元 2025-10-28 19:37
- 消息称大疆 Neo 2 无人机起售价 229 美元,畅飞套装 449 美元 2025-10-28 19:36
- 联想旗下摩托罗拉“卷轴拉伸屏”智能手表专利曝光 2025-10-28 19:34
- 自动驾驶企业小马智行今起招股,拟下周于港交所挂牌上市 2025-10-28 19:33
- CounterPoint 称 2025 国产旗舰手机卷出差异化 2025-10-28 19:32
- 2025Q3 中国学习平板市场全渠道销量 180.6 万台,同比增长 3.5% 2025-10-28 19:31
- 美国能源部与AMD合作投资10亿美元建造超级计算机 2025-10-28 19:30
- 反转?投行TD Cowen坚称:苹果并未削减iPhone Air产量 2025-10-28 19:29
最新资讯
- 英伟达发布 Vera Rubin 超级芯片:性能提升3倍,HBM4显存登场10-29
- 法拉第未来 FX Super One 新车发布,售价 30.9万迪拉姆起10-29
- 华为鸿蒙 HarmonyOS 6.1 版本首曝,天气 App 将支持强提醒能力10-29
- 首次亮相!京东“狼族”机器人军团再迎3位新成员10-29
- 宝马X7同级的豪华SUV只卖29.98万!腾势N8L一图看懂10-29
- 微软Win11测试全新蓝屏模式 能帮你找出内存崩溃元凶10-29
- 联想坐稳全球PC第一:TOP5中增速最快10-29
- 国产半导体龙头企业!佰维存储向港交所提交上市申请书10-29
- 美国小姐姐cos《电锯人》蕾赛 过膝袜勒腿效果太顶了10-29
- 力压Deepseek!豆包夺原生AI APP月活第一10-29
枣庄生活圈